○多久小城医療組合文書書式規程
令和3年8月19日
訓令甲第3号
(趣旨)
第1条 この規程は、別に定めがあるもののほか、文書の書式を定めるものとする。
(書式)
第2条 文書の書式は、次のとおりとする。
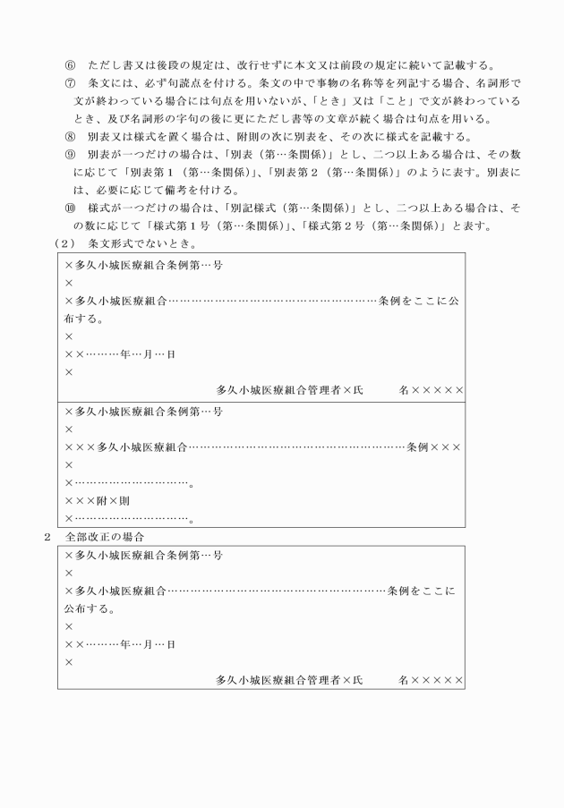
(1) 法規文
ア 条例の書式 別記1
イ 規則の書式 別記2
(2) 公示文
告示の書式 別記3
(3) 令達文
ア 訓令の書式 別記4
イ 指令の書式 別記5
(4) 往復文
照会、依頼、通知等の書式 別記6
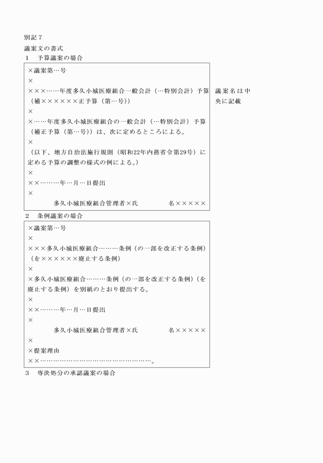
(5) その他の文
議案文の書式 別記7
附則
この規程は、令和3年8月19日から施行する。









別記2
規則の書式
規則の書式は、条例の例による。








